L'objectif est de confectionner une fusée en modèle réduit utilisable, fonctionnelle et à contrôle d'ailerons actifs en vol par l'ordinateur de bord, ainsi qu'un suivi en temps réel grâce à une communication longue distance.
Passionné par la course au large depuis 10 ans
et développeur depuis 3 ans, j'apprends en autodidacte,
par project-based learning. J'acquiers grace à ces projets
différentes compétences, soit théoriques, soit pratiques.
Entrepreneur, j'aime bien travailler en équipe et innover
pour explorer de nouvelles possibilités !
L'objectif est de confectionner une fusée en modèle réduit utilisable, fonctionnelle et à contrôle d'ailerons actifs en vol par l'ordinateur de bord, ainsi qu'un suivi en temps réel grâce à une communication longue distance.
La conception de la fusée a demandé environ 200h de modélisation 3D sur SolidWorks,
et ce n'est que la modélisation ! Avant la 3D, il y a eu besoin de beaucoup de bourillons.
La fusée a été créée en test and learn, chaque pièce a été imprimée en PLA sur une imprimante
3D,
la ELEGOO Neptune 4 Pro. Quand le prototype est validé, alors, j'imprime les pièces en ABS
Carbone,
c'est plus solide et plus léger que le PLA. La fusée a été créée avec comme règle principale de
pouvoir
tout monter, démonter et changer. Aucune colle. Ça permet d'améliorer une pièce ou de la
changer.
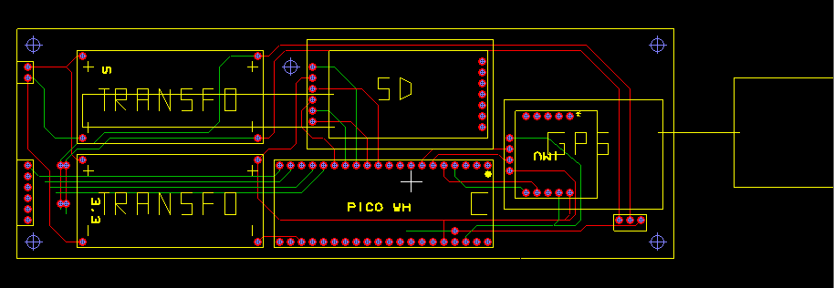
L'ordinateur de bord est codé en MicroPython sur un Pico 2. L'ensemble des composants (antenne,
GPS, lecteur carte SD, Pico 2, etc) sont soudés sur un PCB spécialement conçu et fabriqué pour la
fusée.
L'ordinateur de bord est équipé d'une antenne reliée à une autre antenne au sol connectée à un PC
Portable.
Par la suite, l'ensemble des systèmes de la fusée seront activés depuis une application de
gestion
sur le pc portable (démarrage de la caméra, initialisation des systèmes et activation du
moteur).
Une centrale inertielle est présente sur l'ordinateur de bord. Elle a pour objectif de récupérer les
angles
de la fusée en vol pour garder une trajectoire droite et éviter le tangage et le lacet.
Des petits servomoteurs très puissants permettent de changer l'angle des ailerons, grâce à un
système
d'ailerons montés sur des roulements à billes qui limitent au maximum le jeu.
- SolidWorks
- Python
- Raspberry Pico
- Conception 3D
- VS Code
Fusée avec le fuselage transparent
Système de controle actif des ailerons
Aileron sur roulement à bille
Arrière de la fusée avec le tube moteur
Toutes les pièces en 3D de la fusée à imprimer
Schéma du PCB